關于開展法治政府建設示范創建活動的意見
黨中央、國務院高度重視法治政府建設。黨的十八大確立了到2020年法治政府基本建成的奮斗目標,黨的十八屆四中全會對建設法治政府作出全面部署。黨的十九大和十九屆二中、三中全會進一步對建設法治政府作出部署安排。在中央全面依法治國委員會第一次會議上,習近平總書記強調指出:“建設法治政府是全面推進依法治國的重點任務和主體工程”。開展法治政府建設示范創建活動,是深入貫徹落實黨中央、國務院關于法治政府建設決策部署,不斷把法治政府建設向縱深推進的重要抓手,對各地區各部門找差距、補短板、激發內生動力具有重要的引領、帶動作用。2015年12月,中共中央、國務院發布的《法治政府建設實施綱要(2015—2020年)》明確提出:“積極開展建設法治政府示范創建活動,大力培育建設法治政府先進典型。”為開展好法治政府建設示范創建活動,現提出以下意見。
一、總體要求
(一)指導思想。堅持以習近平新時代中國特色社會主義思想為指導,全面貫徹黨的十九大和十九屆二中、三中全會精神,深入貫徹習近平總書記全面依法治國新理念新思想新戰略,增強“四個意識”,堅定“四個自信”,堅決做到“兩個維護”,緊緊圍繞全面依法治國總目標,以創建促提升,以示范帶發展,以點帶面、輻射全國,為基本建成法治政府提供典型引領,為建設社會主義法治國家作出積極探索。
?。ǘ┗驹瓌t。堅持黨的領導。黨政主要負責人按照有關規定履行推進法治建設第一責任人職責。地方各級黨委要加強對法治政府建設的領導;地方各級政府要切實承擔推進法治政府建設的主體責任,對開展法治政府建設示范創建工作中的重大問題,要及時向本級黨委請示報告。
堅持以人民為中心。努力把體現人民利益、反映人民愿望、維護人民權益、增進人民福祉落實到示范創建活動中,切實增強人民群眾的獲得感、幸福感、安全感。
堅持改革引領。鼓勵大膽探索、先行先試,深化法治政府建設重點領域和關鍵環節改革,形成一批可復制、可推廣的做法和經驗,著力實現示范創建與深化改革的有效銜接。
堅持實事求是。注重工作實績,聚焦實際問題,不急功近利、拔苗助長,不增加基層不必要的工作負擔,杜絕“形象工程”“政績工程”,客觀公正,公開透明,防止弄虛作假和形式主義。
堅持嚴格規范。突出質量,嚴控數量,努力做到高標準、嚴要求,建立健全準入與退出機制,既要嚴把“入口關”,也要避免“終身制”,確保示范創建活動的權威性、針對性、實效性。
?。ㄈ﹦摻繕?。從2019年啟動第一批法治政府建設示范地區評估認定開始,每兩年開展一次,梯次推進,樹立一批批新時代法治政府建設的新標桿,形成樣板效應,營造法治政府建設創優爭先的濃厚氛圍,開創法治政府建設新局面;創造最能聚人聚財、最有利于發展的法治化營商環境,激發市場主體活力,增進人民群眾便利,為統籌推進“五位一體”總體布局、協調推進“四個全面”戰略布局提供堅實法治保障;深化依法治國實踐,加快建設社會主義法治國家,推動到2035年實現法治國家、法治政府、法治社會基本建成的奮斗目標。
二、范圍對象
全國范圍的法治政府建設示范創建活動由中央全面依法治國委員會辦公室(以下簡稱中央依法治國辦)組織開展,前期主要面向市(地、州、盟)政府、縣(市、區、旗)政府(以下簡稱市縣政府),適時擴展到國務院各部門和各省級政府。各地區根據實際情況,可以開展綜合示范創建或者單項示范創建活動。
?。ㄒ唬┚C合示范創建。綜合示范創建要求在推進法治政府建設上具有全面性、系統性、整體性,符合市縣法治政府建設示范指標體系(以下簡稱指標體系)90%以上指標。綜合示范創建命名為“全國法治政府建設示范市(地、州、盟)”或者“全國法治政府建設示范縣(市、區、旗)”。
(二)單項示范創建。單項示范創建要求在推進法治政府建設某一方面工作上具有創新性、引領性、典型性,在全國范圍內居于領先地位,可復制、可推廣。單項示范創建的項目,由各市縣政府結合本地區實際,在優化法治化營商環境、加強事中事后監管、完善依法行政制度、全面推行行政執法“三項制度”、健全行政復議體制機制以及其他法治政府建設工作中自主確定、從嚴把握。單項示范創建命名為“全國 示范市(地、州、盟)”或者“全國 示范縣(市、區、旗)”。各市縣政府要以單項工作的示范創建為突破口,引領、帶動本地區法治政府建設全面發展。
三、認定程序
?。ㄒ唬┳栽干陥?。各市縣政府按照指標體系進行自查自評,認為達到示范要求的,可以向本地區黨委全面依法治?。▍^、市)委員會辦公室(以下簡稱依法治省辦)進行申報。申報時應當提供充分體現本地區法治政府建設工作舉措、成效和亮點等內容的自評報告。
(二)初審推薦。各地區依法治省辦按照指標體系,組織對本地區申報的市縣政府進行初審,擇優提出推薦名單,并附推薦意見,報送中央依法治國辦。
(三)第三方評估。中央依法治國辦委托科研院校、專業機構、社會組織等第三方機構,或者組織專家成立第三方評估組,按照指標體系對申報地區進行評估并提出意見。
?。ㄋ模┤嗣袢罕姖M意度測評。在開展第三方評估的同時,中央依法治國辦委托統計調查專業機構,對申報地區法治政府建設情況進行人民群眾滿意度測評。
?。ㄎ澹嵉睾瞬椤V醒胍婪ㄖ螄k根據第三方評估和人民群眾滿意度測評結果,組織力量對排在前列的申報地區進行實地核查。實地核查可以邀請國務院或者省級政府的有關部門、人大代表、政協委員、專家學者、新聞記者、律師等方面的代表參加。
(六)媒體公示。中央依法治國辦根據實地核查結果,提出示范地區候選名單,在中央新聞媒體進行公示。
(七)批準命名。中央依法治國辦綜合公示情況,對符合要求的示范地區予以命名。
四、監督管理
中央依法治國辦和各?。▍^、市)黨委、政府對示范地區要加強監督管理,完善工作機制,推動示范地區法治政府建設始終走在全國前列。
?。ㄒ唬┠甓葓蟾嬷贫?。示范地區應當于每年1月底前將上一年度推進法治政府建設情況,經依法治省辦報中央依法治國辦,并向社會公布,接受社會監督。
(二)回訪抽查制度。中央依法治國辦每年按照一定比例,組織或者委托有關依法治省辦對示范地區進行抽查,了解法治政府建設進展,核查有關材料、信息和數據,密切跟蹤評估,確保示范地區始終符合指標體系各項要求。
?。ㄈ┱仆顺鲋贫?。示范地區有下列情形之一的,中央依法治國辦應當撤銷其示范命名:1.發生嚴重違法行政行為,或者因行政不作為、亂作為造成惡劣社會影響的;2.通過提供虛假材料、隱瞞事實真相或者其他不正當手段獲取示范命名的;3.在回訪抽查中證實已經達不到示范指標體系中的條件和要求的;4.其他應當撤銷示范命名的情形。
五、組織保障
(一)提高思想認識。各地區要高度重視法治政府建設,深刻認識示范創建活動對加快法治政府建設的重要意義,以開展示范創建活動為契機,深入總結本地區法治政府建設的成績和問題,摸清制約法治政府建設進程的“難點”、“痛點”和“堵點”,既要盡快補齊短板、改善薄弱環節,也要精準發力、重點突破,努力成為全國法治政府建設的示范樣板。
?。ǘ┘訌娊M織領導。各地區要認真抓好示范創建活動的動員部署、督促落實、監督檢查,制定創建方案,明確目標方向,切實避免示范創建活動的盲目性、隨意性。黨政主要負責人要切實履行推進法治建設第一責任人職責,將法治政府建設示范創建活動納入重要議事日程。中央依法治國辦加強對示范創建活動的統籌指導,推動示范創建活動達到預期效果。
?。ㄈ┐龠M經驗交流。中央依法治國辦通過開展業務培訓、組織現場考察、建立信息平臺等多種形式,建立示范創建交流合作機制,及時總結、推廣示范地區的好做法、好經驗。各地區要充分發揮先進典型的示范引領作用,促進相互學習、取長補短,形成“先進帶后進”的創建機制,促進法治政府建設區域協同推進。
(四)強化支持保障。各地區要加大對示范地區的支持力度,在經濟社會發展政策上給予傾斜,在有關督察考核中簡化任務要求,在相同條件下優先提拔使用法治素養好、依法辦事能力強的干部,并可以視情對示范地區以及作出突出貢獻的人員進行表彰。中央依法治國辦在開展重要改革試點、干部培訓交流、先進單位或者人員表彰等方面工作時,優先考慮示范地區,加強支持和保障。
?。ㄎ澹┳⒅匦侣勑麄?。各地區要充分利用報刊、網站、微博、微信等新聞媒體,廣泛宣傳法治政府建設示范創建的動態、成效和經驗。中央依法治國辦積極搭建宣傳平臺,與主流媒體深化合作,深入報道各地區示范創建的新思路、新舉措、新經驗,努力營造良好的社會輿論氛圍。
六、其他規定
各?。▍^、市)黨委和政府、國務院各部門可以參照本意見制定示范創建實施辦法,在本地區、本部門開展法治政府建設示范創建活動。中央依法治國辦將抓緊制定開展法治政府建設示范創建活動的實施方案,做好組織實施工作。
附件:市縣法治政府建設示范指標體系
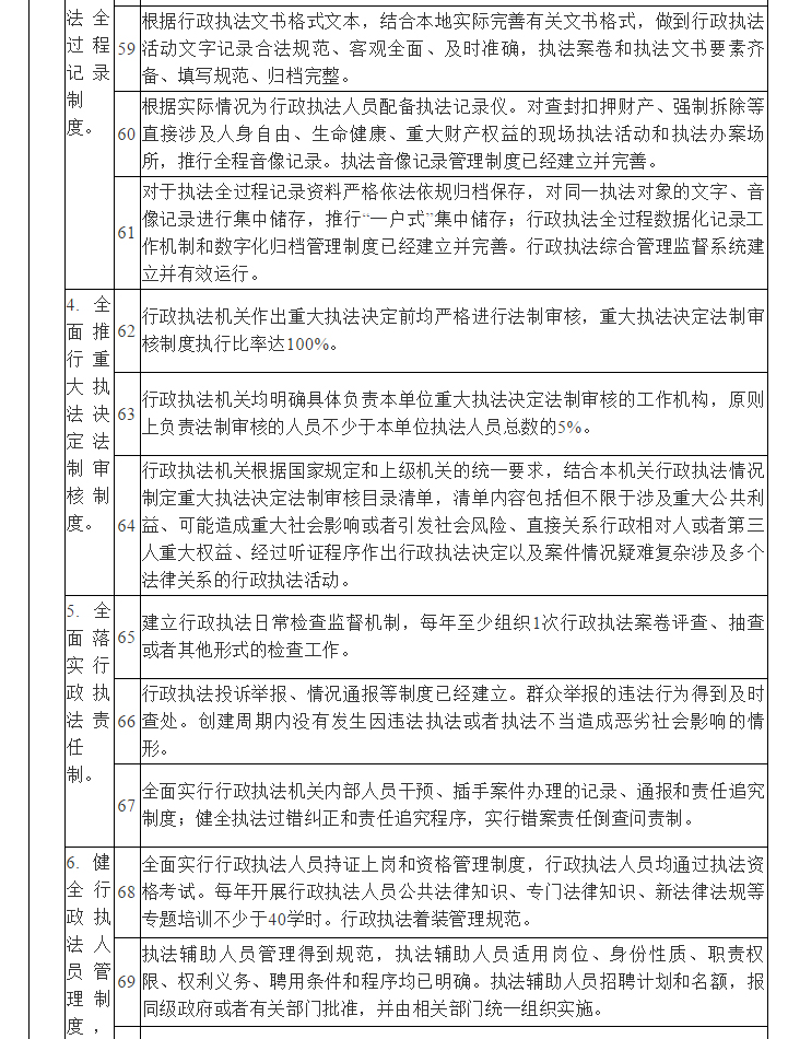
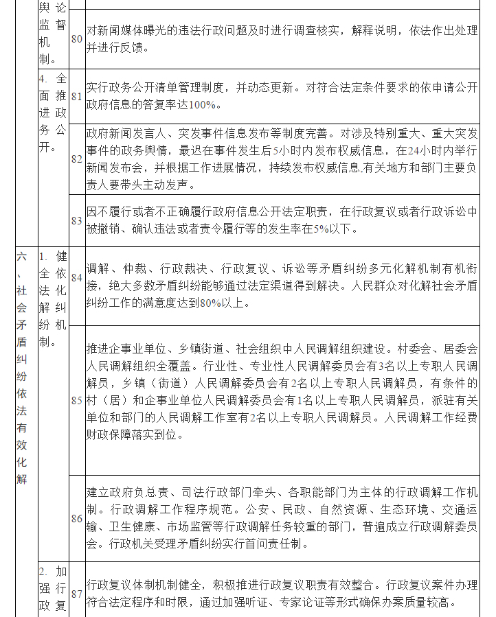
根據《中共中央關于全面推進依法治國若干重大問題的決定》《法治政府建設實施綱要(2015—2020年)》以及黨中央、國務院關于法治政府建設的一系列重要文件,總結各?。▍^、市)實施法治政府建設考核評價指標體系的成功經驗,堅持問題導向、目標導向,突出針對性、引領性、可操作性,制定《市縣法治政府建設示范指標體系》(以下簡稱指標體系),作為開展示范創建活動的評估標準,作為建設法治政府的具體指引,使法治政府建設可量化、可證明、可比較。指標體系各項指標的分值、權重和評測方式由中央依法治國辦組織專家研究確定。根據黨中央、國務院關于法治政府建設的最新決策部署和實踐發展,按照示范創建活動周期,每兩年對指標體系進行一次更新、調整和優化。















